Las variables continuas proceden en su mayoría de la medición y se clasifican así debido a que su rango esta formado por un conjunto infinito no numerable. A continuación se presentan los principales modelos continuos.
| Uniforme | Normal | Exponencial | Gamma | Weibull | Cauchy |
| Lognormal | Beta | Erlang | Gumbel | Kernel | |
La distribución uniforme Se caracteriza porque su función de densidad es constante en su recorrido o dominio de definición (intervalo [a,b])
\[\begin{equation*} f(x)=\left\lbrace \begin{array}{lll} \dfrac{1}{b-a} &,& a \leq x \leq b \\ &&\\ 0 &,& \mbox{en otro caso} \end{array} \right. \end{equation*}\]

La distribución normal es uno de los modelos más utilizados en las aplicaciones de la Estadística. Estas aplicaciones están relacionadas con:
Usos de la distribución normal
La mayoría de variables en la naturaleza, se distribuyen aproximadamente de manera normal
A partir de la distribución normal se originan las distribuciones \(t-student\), \(\chi^{2}\) y \(F\)-Fisher, utilizadas en inferencia estadística
En general la media muestral de variables que no tienen distribución normal, tiende a aproximarse a una distribución normal, a medida que el tamaño de muestra aumenta. (Teorema del Límite Central)
La regla empírica establece que:
Aproximadamente el 68% de la población se encuentra en el intervalo centrado \[(\mu - \sigma ; \mu + \sigma)\]
Aproximadamente el 95% de la población se encuentra en el intervalo centrado \[(\mu - 2\sigma ; \mu + 2\sigma)\]
Aproximadamente el 99.7% de la población se encuentra en el intervalo centrado \[(\mu - 3\sigma ; \mu + 3\sigma)\]
Su distribución fue planteada por el matemático francés del siglo 18, Abraham de Moivre, quien a partir de la distribución Binomial, con \(n=2\) empezó a aumentar su tamaño hasta observar que se formaba una distribución en forma de campana. Este mismo comportamiento fue detectado por Galileo en el siglo 17, al observar los errores producto de sus mediciones en astronomía. El modelo como se conoce actualmente fue propuesto de manera simultánea por los científicos Robert Adrain y Carl Friedrich Gauss, quien finalmente le dio el nombre.
Su función de densidad esta dada por:
\[f(x)= \dfrac{1}{\sqrt{2\pi \sigma^{2}}} \hspace{.1cm} e^{-\big(\frac{1}{2\sigma^{2}}(x-\mu)^{2}\big)} \hspace{.5cm} -\infty \leq x \leq \infty \]
\[E[X]=\mu\] \[V[X]=\sigma^{2}\]
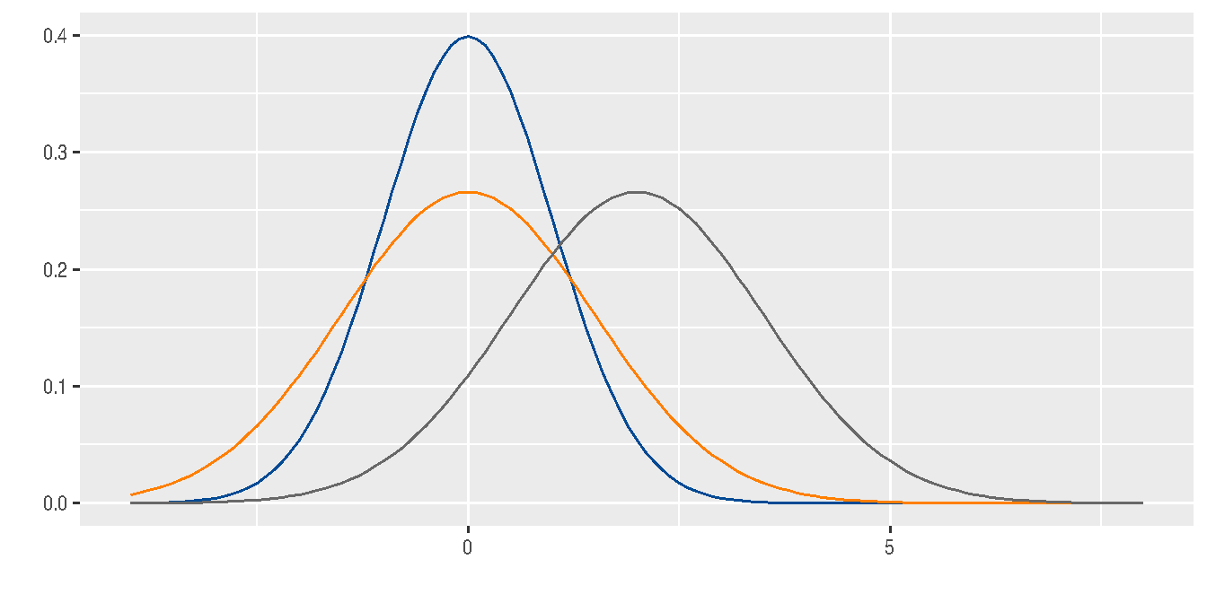
En la siguiente gráfica se muestra el efecto en la curva normal, producto de cambios en la media o en la varianza. A mayor valor de la media la curva se desplaza a la derecha, mientras que a menor varianza la curva se vuelve mas angosta o puntiaguda

Figura 2.24 Función de densidad normal : \(X \sim N(0,1)\), \(X \sim N(0,1.5)\) y \(X \sim N(2,1.5)\)
Dentro del sin número de posibles curvas que se pueden obtener con los parámetros \(\mu\) y \(\sigma^{2}\), existe una muy especial. Normal estándar (\(N(0,1)\)) con \(\mu=0\) y \(\sigma^{2}=1\). La gran mayoría de libros de Estadística poseen tablas de la función de distribución acumulada de la normal estándar.\
Su función de distribución esta dada por :
\[f(x)= \dfrac{1}{\sqrt{2\pi}} \hspace{.1cm} e^{-\big(\frac{1}{2}(x-\mu)^{2}\big)} \hspace{.5cm} -\infty \leq x \leq \infty \]
Si \(X \sim N(\mu, \sigma^{2})\), entonces \(Z= \dfrac{X-\mu}{\sigma} \sim N(0,1)\)
a este proceso se le llama comúnmente estandarizar.

La propiedad empírica de la distribución normal es de gran ayuda cuando una variable de interés se puede aproximar al modelo normal. Ella establece un intervalo formado por la media mas o menos una desviación estándar contiene el 68% de los datos. Si el intervalo tiene un ancho de 4 desviaciones estándar contendrá el 95% de los datos y si este intervalo corresponde a los valores de la media mas o menos 3 desviaciones estándar contendrá el 99% de los datos que se representa en la siguiente gráfica.
Figura 2.26 Propiedades empiricas de la distribución
normal estándar
El modelo exponencial fue planteado por el matemático estadístico e ingeniero Agner Kraru Erlang, experto en el trafico de las comunicaciones y la teoría de colas. Distribución utilizada para modelar el tiempo entre dos eventos consecutivos.
\[\begin{equation*} f(x)=\left\lbrace \begin{array}{lll} \lambda e^{-\lambda x} &,& x > 0 \\ &&\\ 0 &,& x \leq 0 \end{array} \right. \end{equation*}\]
\[E[X]=\dfrac{1}{\lambda}\]
\[V[X]=\dfrac{1}{\lambda^{2}}\]
Observación: algunos autores utilizan \(\frac{1}{\beta}\) en lugar de \(\lambda\)
\[F(x)=P(X \leq x)=1-e^{-\lambda x} \hspace{1cm} x > 0\]

Para tratar las distribuciones Gamma y Weibull, es necesario definir la función Gamma como:
\[\Gamma(r)= \int_{0}^{\infty} t^{r-1} e^{t} \,dt \]
Con las siguientes propiedades:
Si \(r\) es un entero, \(\Gamma(r)=(r-1)!\)
para cualquier valor de \(r\), \(\Gamma(r+1)=r \Gamma(r)\)
\(\Gamma(1/2)=\sqrt{\pi}\)
\(\Gamma(1)=1,\hspace{.1cm} \Gamma(2)=1, \hspace{.1cm} \Gamma(3)=2, \hspace{.1cm}\Gamma(n+1)=n!\)
Esta distribución tiene su origen en la familia de curvas sesgadas propuestas por Karl Pearson. Esta distribución es otra alternativa para modelar los tiempos de espera de ocurrencia de sucesos o eventos. En ocasiones puede relacionarse con la suma de los tiempos de variables exponenciales sucesivas con igual media.
La distribución gamma se obtiene al sumar \(r\) variables con distribución exponencial con parámetro \(\lambda\).
Distribución
Si \(Y=X_{1}+X_{2}+....+X_{r}\), \(X_{i} \sim Exp(\lambda)\), entonces \(Y \sim \Gamma(r,\lambda)\).
\[\begin{equation*} f(x)=\left\lbrace \begin{array}{lll} \dfrac{\lambda^{r}x^{r-1} e^{-\lambda x}}{\Gamma(r)} &,& x > 0 \\ &&\\ 0 &,& x \leq 0 \end{array} \right. \end{equation*}\]
Distribuciones exponenciales gamma(3,1)}, gamma(2,1) y gamma(5,1) fig_gammas.pdf
Algunos autores utilizan \(\frac{1}{\beta}\) en lugar de \(\lambda\) y \(\alpha\) en lugar de \(r\)
\[E[X]=\dfrac{r}{\lambda}\] \[V[X]= \dfrac{r}{\lambda^{2}}\]
Figura 2.29 Función de densidad gamma \(X\sim gamma(x,
\alpha=3,\beta=1)\),
\(X\sim gamma(x,
\alpha=2,\beta=1)\) y \(X\sim gamma(x,
\alpha=5,\beta=1)\)
pgamma(10,3,0.5, lower.tail = FALSE)
[1] 0.124652
Esta distribución fue descubierta Maurice Frechet matemático francés y luego trabajada por Rosin y Rammler quienes en 1933 estudiaron el tamaño de una partícula y posteriormente recibe su nombre del ingeniero y matemático Waloddi Weibull . Esta distribución se utiliza para modelar el tiempo de vida de algunos componentes. La Weibull tiene dos parámetros \(\alpha\) y \(\beta\). Su función de distribución y sus principales características son:
\[\begin{equation*} f(x)=\left\lbrace \begin{array}{lll} \Bigg(\dfrac{\alpha}{\beta}\Bigg)\Bigg(\dfrac{x}{\beta}\Bigg)^{\alpha-1}\exp{\Bigg\{-\Big(\dfrac{x}{\beta}\Big)^{\alpha}\Bigg\}}&,& x > 0\\ &&\\ 0 &,& x \leq 0 \end{array} \right. \end{equation*}\]
\[E[X]=\beta \hspace{.2cm}\Gamma\Bigg(1+\frac{1}{\alpha}\Bigg)\]
\[V[X]=\beta^{2} \Bigg(\Gamma\Bigg(1+\frac{2}{\alpha}\Bigg)- \Bigg[\Gamma \Bigg(1+\frac{1}{\alpha}\Bigg)\Bigg]^{2}\Bigg) \]
\[F(x)=1-\exp{\Big\{-\Big(\dfrac{x}{\beta}\Big)^{\alpha}\Big\}} \]
Figura 2.30 Función de densidad Weibull - \(X \sim Weibull(0.8,
1)\),
\(X \sim Weibul(2,1)\) y \(X \sim
Weibull(2,2)\)
La siguiente gráfica corresponde a varias conformaciones de los parámetros de esta distribución.
Distribuciones exponenciales , y fig_weibulls.pdf
Se llama así a la tasa de fallas por unidad de tiempo, expresada como la proporción de elementos que no han fallado
\[h(t)=\dfrac{f(t)}{1-F(t)} \]